******中国·永利yl23455(股份)有限公司-官方网站

2017年闽南师范大学大学数学竞赛获奖名单公示(征求异议稿)

作者: 时间:2017-12-06 点击数:


2017年闽南师范大学大学数学竞赛试卷评阅、评奖工作已于2017年12月2日结束。针对此次竞赛中成绩特别突出的两位选手,经竞赛组委会讨论决定,特设理工组和专业组特等奖奖项。为严肃竞赛纪律,杜绝不当之风,竞赛组委会决定设立获奖结果争议期,为期7天(2017年12月6-12日)。现将拟获奖名单(见附件)公布如下,公开征求广大师生的意见。

若对获奖名单没有异议,则转入正式名单;若有违纪行为,且举报属实,竞赛组委会有权取消其获奖资格;若举报与事实有出入,则以调查结果为准。凡对获奖名单存在异议,或发现 “获奖学生信息”等有误,请及时向竞赛组委会工作组(联系邮箱:147907282@qq.com,联系人:黄韩亮老师)说明情况,争议期结束后将不再受理意见。

                                           2017年闽南师范大学大学数学竞赛组委会

                                                  2017年12月5日

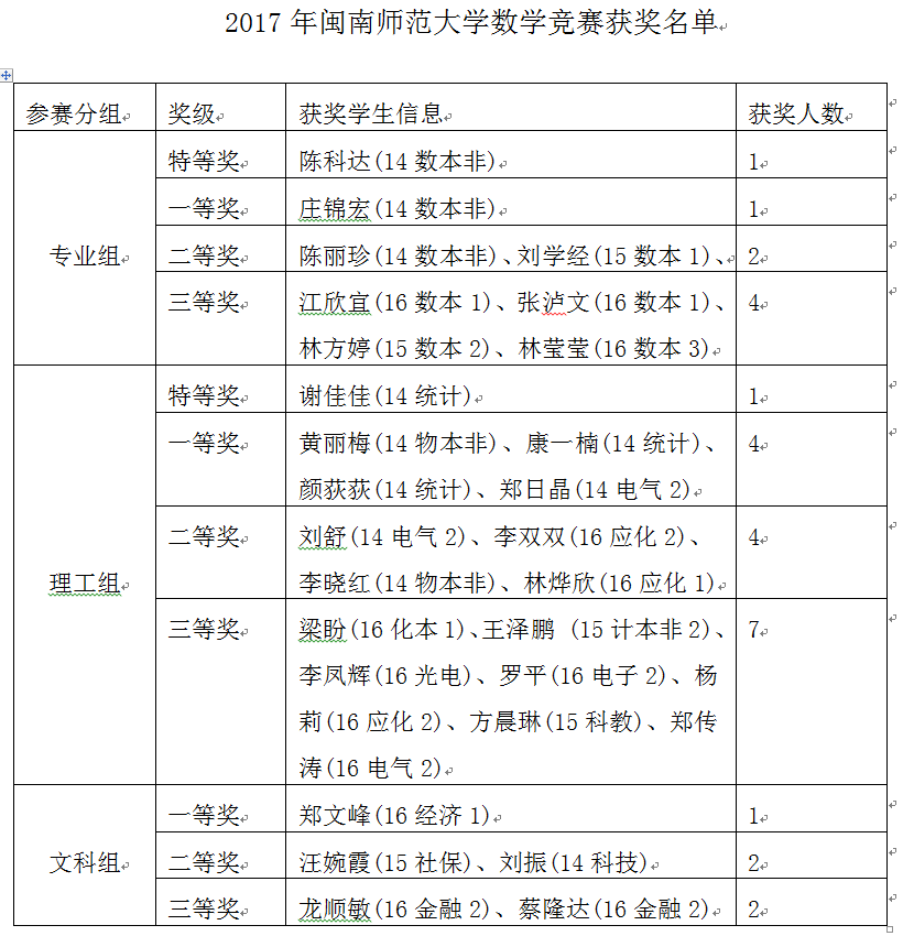
附件:

 

 

Copyright ©2025 中国·永利yl23455(股份)有限公司-官方网站 版权所有  电话:0596-2591441 传真:0596-2527931  学院党委信箱:msdstydzzh@163.com